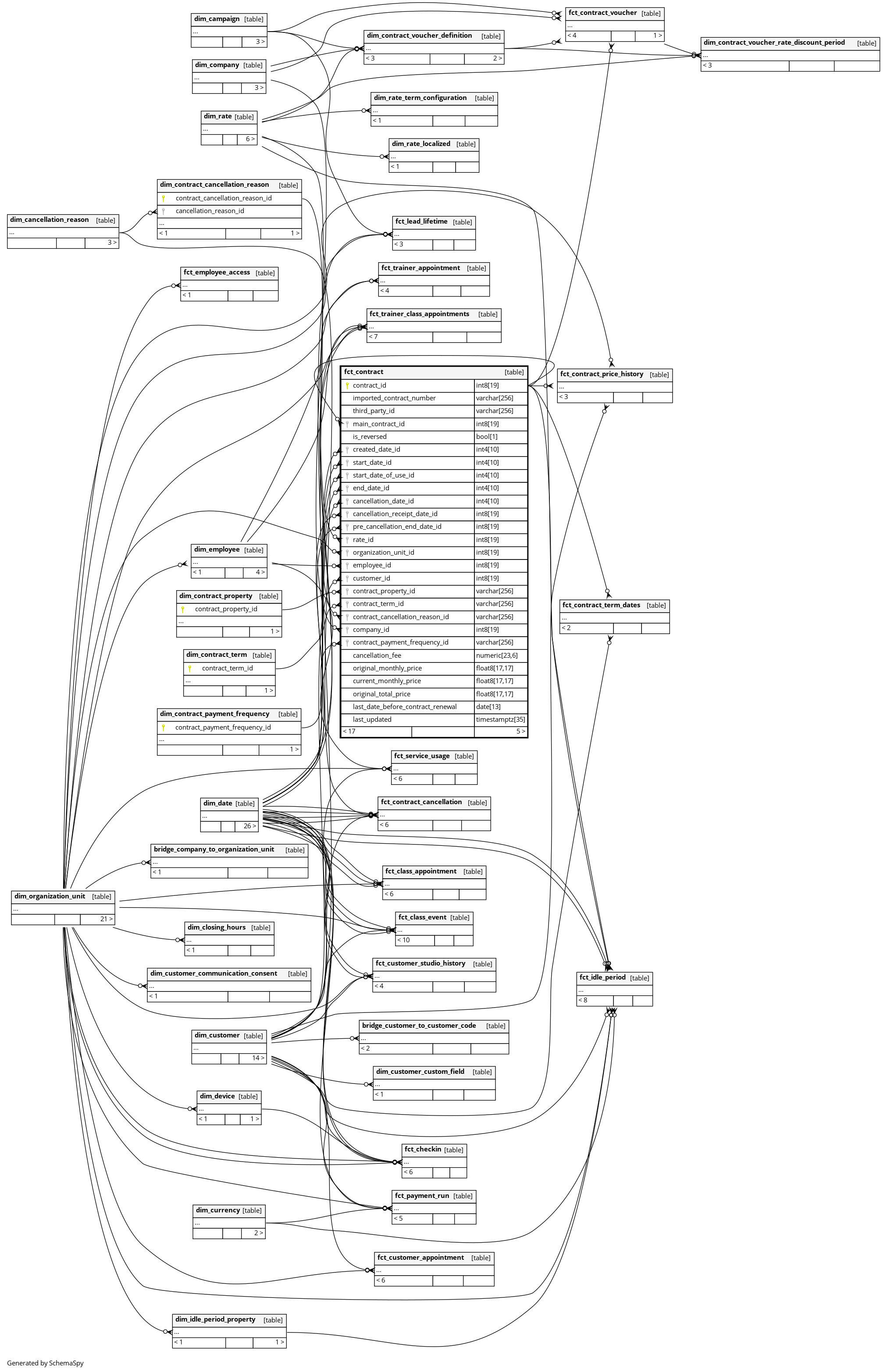
Columns
| Column | Type | Size | Nulls | Auto | Default | Children | Parents | Comments | |||||||||||||||||||||
|---|---|---|---|---|---|---|---|---|---|---|---|---|---|---|---|---|---|---|---|---|---|---|---|---|---|---|---|---|---|
| contract_id | int8 | 19 | null |
|
|
The primary key of this table. System column calculated by the source System. |
|||||||||||||||||||||||
| imported_contract_number | varchar | 256 | √ | null |
|
|
The contract number as it was set in a previous system the contract was imported from. Only set if it was specifically required in the import-process. |
||||||||||||||||||||||
| third_party_id | varchar | 256 | √ | null |
|
|
A unique identifier of the contract in a third-party system. This is used to link the contract to a third-party system, like a CRM or ERP system. |
||||||||||||||||||||||
| main_contract_id | int8 | 19 | √ | null |
|
|
The related main (membership) contract, if this contract is a module or flat fee that can only be booked in addition to a membership. |
||||||||||||||||||||||
| is_reversed | bool | 1 | √ | null |
|
|
Indicates if the contract has been reversed, effectively nullifying any associated payments and treating the contract as if it never existed in the originating system. |
||||||||||||||||||||||
| created_date_id | int4 | 10 | √ | null |
|
|
Date when the contract was added to the Systems database. Contracts might be imported into the System after the actual sign/conclusion date. There is no information when a contract was actually signed/concluded because it’s not provided on the migration stage to the System. |
||||||||||||||||||||||
| start_date_id | int4 | 10 | √ | null |
|
|
Date when the contract starts. |
||||||||||||||||||||||
| start_date_of_use_id | int4 | 10 | √ | null |
|
|
Date when the customer can already visit the facility. If the customer is allowed to use the gym before the actual contract starts this column contains a date which is before the |
||||||||||||||||||||||
| end_date_id | int4 | 10 | √ | null |
|
|
Date when the contract ends. |
||||||||||||||||||||||
| cancellation_date_id | int4 | 10 | √ | null |
|
|
Date when a contracts cancellation comes into effect, ending the contract. Is |
||||||||||||||||||||||
| cancellation_receipt_date_id | int8 | 19 | √ | null |
|
|
The date when the receipt of cancellation was provided. Is |
||||||||||||||||||||||
| pre_cancellation_end_date_id | int8 | 19 | √ | null |
|
|
The contract end date before cancellation. Is |
||||||||||||||||||||||
| rate_id | int8 | 19 | √ | null |
|
|
The tariff of the contract generating an income. |
||||||||||||||||||||||
| organization_unit_id | int8 | 19 | √ | null |
|
|
The gym (organization_unit) to which the customer and therefore the contract belongs. |
||||||||||||||||||||||
| employee_id | int8 | 19 | √ | null |
|
|
The employee responsible for making the customer sign the contract. Is |
||||||||||||||||||||||
| customer_id | int8 | 19 | √ | null |
|
|
The person who the contract belongs to. Is set to |
||||||||||||||||||||||
| contract_property_id | varchar | 256 | √ | null |
|
|
ID of the contract property, e.g signature_status, disabled, etc. |
||||||||||||||||||||||
| contract_term_id | varchar | 256 | √ | null |
|
|
ID of the contract term. |
||||||||||||||||||||||
| contract_cancellation_reason_id | varchar | 256 | √ | null |
|
|
The reason why the contract was cancelled. Is |
||||||||||||||||||||||
| company_id | int8 | 19 | √ | null |
|
|
The partner company (Corporate Fitness) assigned to this contract directly or by a voucher effective at the current date. |
||||||||||||||||||||||
| contract_payment_frequency_id | varchar | 256 | √ | null |
|
|
The setting of how often and how much is paid for this contract. |
||||||||||||||||||||||
| cancellation_fee | numeric | 23,6 | √ | null |
|
|
Amount of fee that a customer must pay for the cancellation. Is |
||||||||||||||||||||||
| original_monthly_price | float8 | 17,17 | √ | null |
|
|
The estimated price, amortized over the contracts (initial) term, that has to be paid for this contract each month. By the original contract settings, without taking adjustments or contract starts in between payment periods into account. See fct_revenue for more accurate data. |
||||||||||||||||||||||
| current_monthly_price | float8 | 17,17 | √ | null |
|
|
The estimated price, amortized over the contracts term, that has to be paid for this contract each month. Taking adjustments until the current date but not contract starts in between payment periods into account. See fct_revenue for more accurate data. |
||||||||||||||||||||||
| original_total_price | float8 | 17,17 | √ | null |
|
|
The estimated price, that has to be paid for this contracts (initial) term in total. By the original contract settings, without taking adjustments or contract starts in between payment periods into account. See fct_revenue for more accurate data. |
||||||||||||||||||||||
| last_date_before_contract_renewal | date | 13 | √ | null |
|
|
The last date that the user can cancel the contract ordinarily before automatic renewal or contract switch. Value is null for non-recurring contracts. |
||||||||||||||||||||||
| last_updated | timestamptz | 35 | √ | null |
|
|
System column. UTC Timestamp at which entry was calculated (lags shortly behind source system). |



