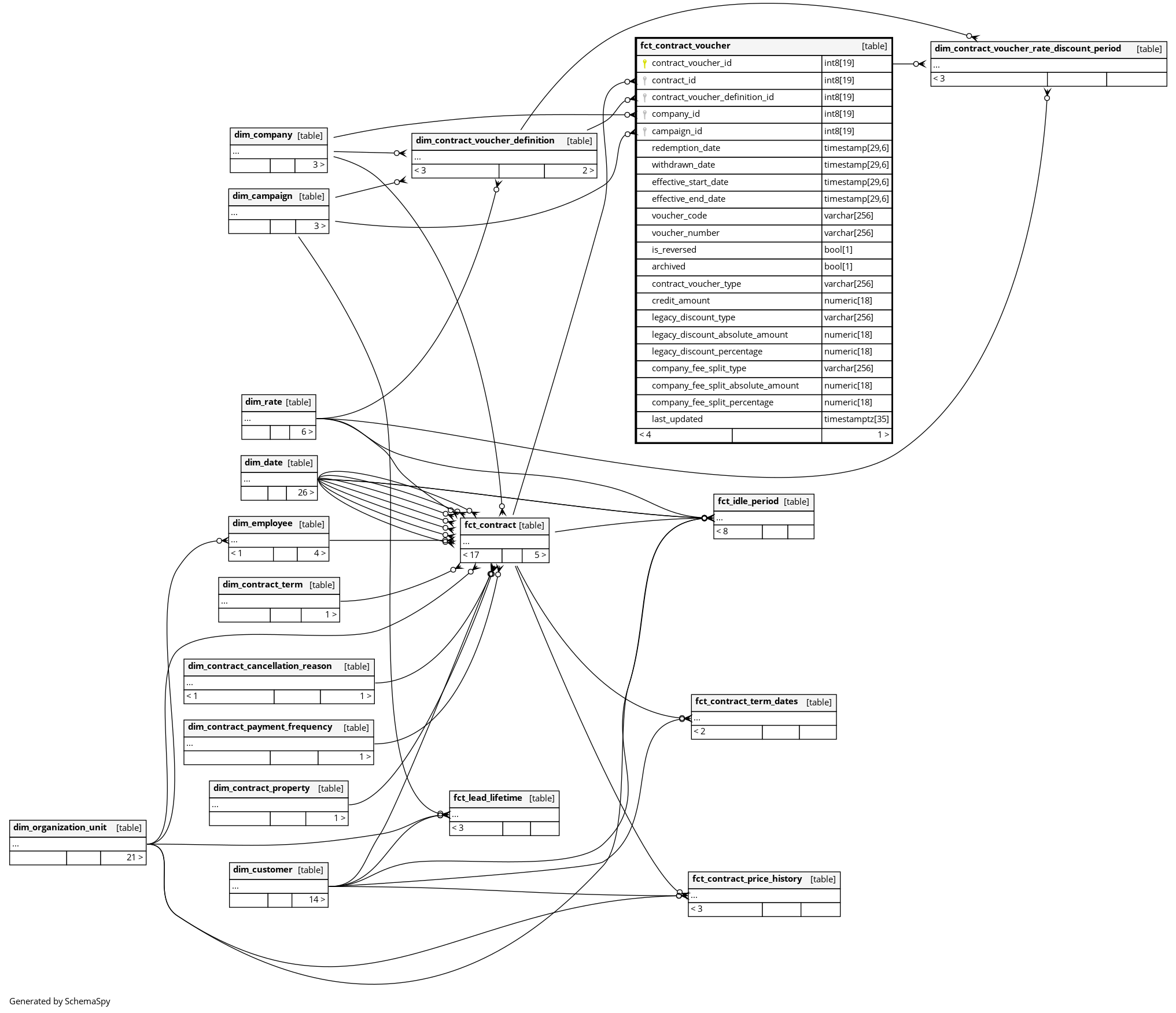
Columns
| Column | Type | Size | Nulls | Auto | Default | Children | Parents | Comments | |||
|---|---|---|---|---|---|---|---|---|---|---|---|
| contract_voucher_id | int8 | 19 | null |
|
|
The primary key of this table. System column calculated by the source system. |
|||||
| contract_id | int8 | 19 | √ | null |
|
|
The contract this voucher is applied to. Null if the voucher was withdrawn before it could be redeemed. |
||||
| contract_voucher_definition_id | int8 | 19 | √ | null |
|
|
The voucher definition this voucher was generated from. |
||||
| company_id | int8 | 19 | √ | null |
|
|
The partner company this voucher is associated with. |
||||
| campaign_id | int8 | 19 | √ | null |
|
|
The campaign this voucher is associated with. |
||||
| redemption_date | timestamp | 29,6 | √ | null |
|
|
Date when the voucher was redeemed and applied to a contract. |
||||
| withdrawn_date | timestamp | 29,6 | √ | null |
|
|
Date when the voucher was withdrawn/cancelled. Withdrawn vouchers are no longer valid. |
||||
| effective_start_date | timestamp | 29,6 | √ | null |
|
|
Start date when the voucher benefits become effective. |
||||
| effective_end_date | timestamp | 29,6 | √ | null |
|
|
End date when the voucher benefits are no longer effective. |
||||
| voucher_code | varchar | 256 | √ | null |
|
|
The unique code of this voucher. |
||||
| voucher_number | varchar | 256 | √ | null |
|
|
A human readable key assigned to this voucher. |
||||
| is_reversed | bool | 1 | √ | null |
|
|
Whether this voucher has been reversed, nullifying its effects. |
||||
| archived | bool | 1 | √ | null |
|
|
Whether this voucher has been permanently removed but kept for historic relations. |
||||
| contract_voucher_type | varchar | 256 | √ | null |
|
|
The type of benefit this voucher provides.One of: * CREDIT: Fixed amount credit applied to the customer’s account. * DISCOUNT: Discount applied to the contract. * CONTRACT: Voucher tied to a specific contract that is free of charge. * COMPANY_FEE_SPLIT: Partner company pays part of the fee. |
||||
| credit_amount | numeric | 18 | √ | null |
|
|
The credit amount provided by this voucher, if type is CREDIT. |
||||
| legacy_discount_type | varchar | 256 | √ | null |
|
|
The type of discount: ABSOLUTE or PERCENTAGE. Note: This field is deprecated, use dim_contract_voucher_rate_discount_period instead. |
||||
| legacy_discount_absolute_amount | numeric | 18 | √ | null |
|
|
The absolute discount amount if discount_type is ABSOLUTE. Note: This field is deprecated, use dim_contract_voucher_rate_discount_period instead. |
||||
| legacy_discount_percentage | numeric | 18 | √ | null |
|
|
The percentage discount if discount_type is PERCENTAGE. Note: This field is deprecated, use dim_contract_voucher_rate_discount_period instead. |
||||
| company_fee_split_type | varchar | 256 | √ | null |
|
|
The type of company fee split: ABSOLUTE or PERCENTAGE. |
||||
| company_fee_split_absolute_amount | numeric | 18 | √ | null |
|
|
The absolute amount the company pays if company_fee_split_type is ABSOLUTE. |
||||
| company_fee_split_percentage | numeric | 18 | √ | null |
|
|
The percentage the company pays if company_fee_split_type is PERCENTAGE. |
||||
| last_updated | timestamptz | 35 | √ | null |
|
|
System column. UTC Timestamp at which entry was calculated (lags shortly behind source system). |



