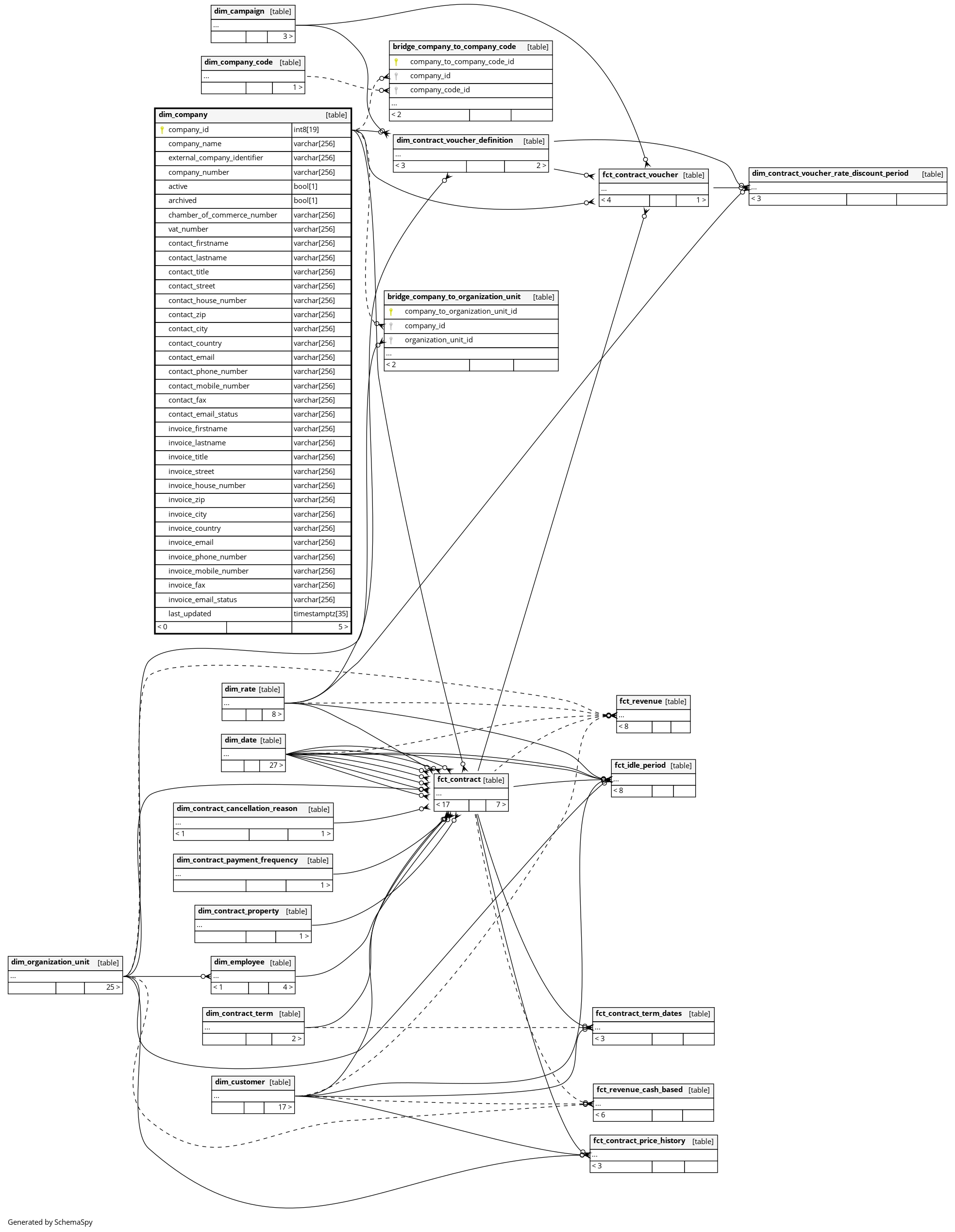
Columns
| Column | Type | Size | Nulls | Auto | Default | Children | Parents | Comments | |||||||||||||||
|---|---|---|---|---|---|---|---|---|---|---|---|---|---|---|---|---|---|---|---|---|---|---|---|
| company_id | int8 | 19 | null |
|
|
The primary key of this table. System column calculated by the source System. |
|||||||||||||||||
| company_name | varchar | 256 | √ | null |
|
|
The name of the partner company. |
||||||||||||||||
| external_company_identifier | varchar | 256 | √ | null |
|
|
A string to identify the company in external systems. |
||||||||||||||||
| company_number | varchar | 256 | √ | null |
|
|
More human-readable identifier key to identify the company. Formatted as |
||||||||||||||||
| active | bool | 1 | √ | null |
|
|
Whether the company currently is assignable to contracts. |
||||||||||||||||
| archived | bool | 1 | √ | null |
|
|
Permanently removed but kept for historic relations. |
||||||||||||||||
| chamber_of_commerce_number | varchar | 256 | √ | null |
|
|
The chamber of commerce registration number of the company. |
||||||||||||||||
| vat_number | varchar | 256 | √ | null |
|
|
The VAT (Value Added Tax) identification number of the company. |
||||||||||||||||
| contact_firstname | varchar | 256 | √ | null |
|
|
The first name of the contact person for the company. |
||||||||||||||||
| contact_lastname | varchar | 256 | √ | null |
|
|
The last name of the contact person for the company. |
||||||||||||||||
| contact_title | varchar | 256 | √ | null |
|
|
The title of the contact person for the company. |
||||||||||||||||
| contact_street | varchar | 256 | √ | null |
|
|
The street name of the contact address for the company. |
||||||||||||||||
| contact_house_number | varchar | 256 | √ | null |
|
|
The house number of the contact address for the company. |
||||||||||||||||
| contact_zip | varchar | 256 | √ | null |
|
|
The postal code of the contact address for the company. |
||||||||||||||||
| contact_city | varchar | 256 | √ | null |
|
|
The city of the contact address for the company. |
||||||||||||||||
| contact_country | varchar | 256 | √ | null |
|
|
The country of the contact address for the company. |
||||||||||||||||
| contact_email | varchar | 256 | √ | null |
|
|
The email address of the contact person for the company. |
||||||||||||||||
| contact_phone_number | varchar | 256 | √ | null |
|
|
The phone number of the contact person for the company. |
||||||||||||||||
| contact_mobile_number | varchar | 256 | √ | null |
|
|
The mobile phone number of the contact person for the company. |
||||||||||||||||
| contact_fax | varchar | 256 | √ | null |
|
|
The fax number of the contact person for the company. |
||||||||||||||||
| contact_email_status | varchar | 256 | √ | null |
|
|
The status of the contact email address. One of: * WARNING: Email address may have issues * REFUSED_FULL: Email server refused the email completely * INVALID: Email address is invalid * REFUSED: Email was refused * NOT_YET_USED: Email address has not been used yet * VALID_READ: Email address is valid and has been read * VALID: Email address is valid * NO_EMAIL: No email address is set |
||||||||||||||||
| invoice_firstname | varchar | 256 | √ | null |
|
|
The first name of the invoice contact person for the company. |
||||||||||||||||
| invoice_lastname | varchar | 256 | √ | null |
|
|
The last name of the invoice contact person for the company. |
||||||||||||||||
| invoice_title | varchar | 256 | √ | null |
|
|
The title of the invoice contact person for the company. |
||||||||||||||||
| invoice_street | varchar | 256 | √ | null |
|
|
The street name of the invoice address for the company. |
||||||||||||||||
| invoice_house_number | varchar | 256 | √ | null |
|
|
The house number of the invoice address for the company. |
||||||||||||||||
| invoice_zip | varchar | 256 | √ | null |
|
|
The postal code of the invoice address for the company. |
||||||||||||||||
| invoice_city | varchar | 256 | √ | null |
|
|
The city of the invoice address for the company. |
||||||||||||||||
| invoice_country | varchar | 256 | √ | null |
|
|
The country of the invoice address for the company. |
||||||||||||||||
| invoice_email | varchar | 256 | √ | null |
|
|
The email address of the invoice contact person for the company. |
||||||||||||||||
| invoice_phone_number | varchar | 256 | √ | null |
|
|
The phone number of the invoice contact person for the company. |
||||||||||||||||
| invoice_mobile_number | varchar | 256 | √ | null |
|
|
The mobile phone number of the invoice contact person for the company. |
||||||||||||||||
| invoice_fax | varchar | 256 | √ | null |
|
|
The fax number of the invoice contact person for the company. |
||||||||||||||||
| invoice_email_status | varchar | 256 | √ | null |
|
|
The status of the invoice email address. One of: * WARNING: Email address may have issues * REFUSED_FULL: Email server refused the email completely * INVALID: Email address is invalid * REFUSED: Email was refused * NOT_YET_USED: Email address has not been used yet * VALID_READ: Email address is valid and has been read * VALID: Email address is valid * NO_EMAIL: No email address is set |
||||||||||||||||
| last_updated | timestamptz | 35 | √ | null |
|
|
System column. UTC Timestamp at which entry was calculated (lags shortly behind source system). |



