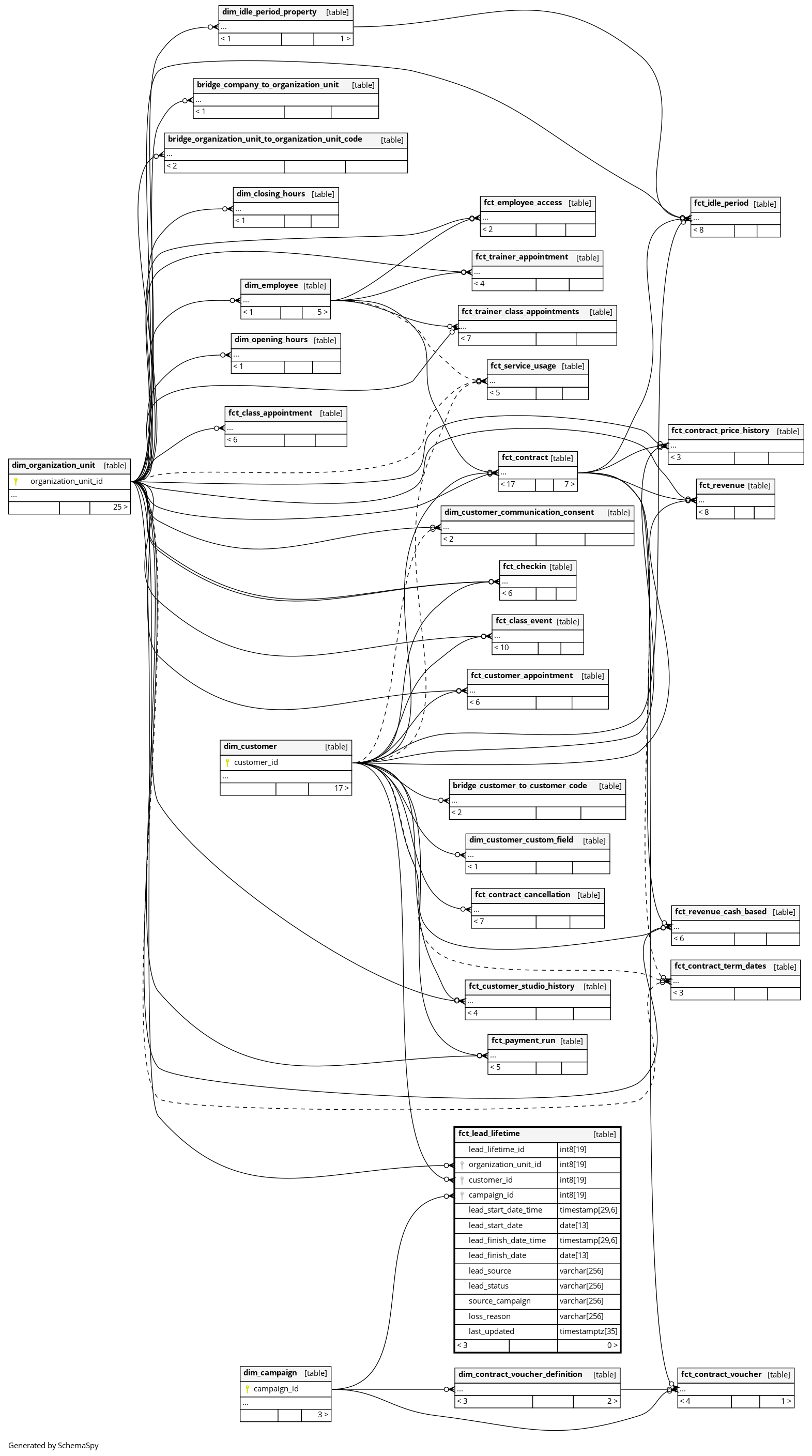
Columns
| Column | Type | Size | Nulls | Auto | Default | Children | Parents | Comments | |||
|---|---|---|---|---|---|---|---|---|---|---|---|
| lead_lifetime_id | int8 | 19 | √ | null |
|
|
The primary key of this table. System column calculated by the source System. |
||||
| organization_unit_id | int8 | 19 | √ | null |
|
|
The gym (organization_unit) where the lead was initiated at (locally or online). |
||||
| customer_id | int8 | 19 | √ | null |
|
|
The person related to the lead process. |
||||
| campaign_id | int8 | 19 | √ | null |
|
|
The campaign the lead was associated with or |
||||
| lead_start_date_time | timestamp | 29,6 | √ | null |
|
|
The local timestamp on which the lead process was started or for |
||||
| lead_start_date | date | 13 | √ | null |
|
|
The date on which the lead process was started or for |
||||
| lead_finish_date_time | timestamp | 29,6 | √ | null |
|
|
The local timestamp on which the lead process was finished or for |
||||
| lead_finish_date | date | 13 | √ | null |
|
|
The date on which the lead process was finished or for |
||||
| lead_source | varchar | 256 | √ | null |
|
|
For getting the origin of a customer, see How data of this entry is sourced. One of:
|
||||
| lead_status | varchar | 256 | √ | null |
|
|
The final status of the lead process. One of: * |
||||
| source_campaign | varchar | 256 | √ | null |
|
|
DEPRECATED! Use campaign_id. The name of a campaign the lead was associated with. Or |
||||
| loss_reason | varchar | 256 | √ | null |
|
|
The reason picked if the lead was set to |
||||
| last_updated | timestamptz | 35 | √ | null |
|
|
System column. UTC Timestamp at which entry was calculated (lags shortly behind source system). |



