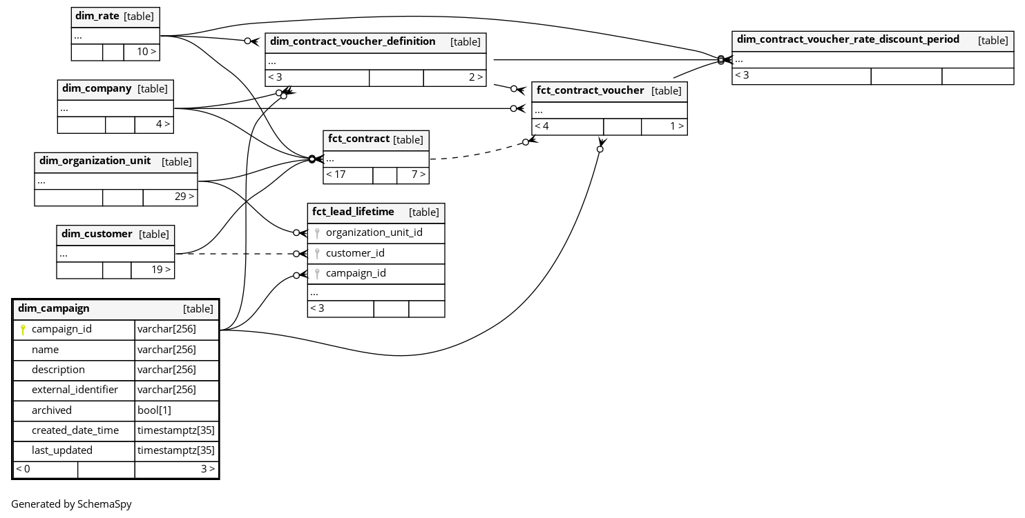
Columns
| Column | Type | Size | Nulls | Auto | Default | Children | Parents | Comments | |||||||||
|---|---|---|---|---|---|---|---|---|---|---|---|---|---|---|---|---|---|
| campaign_id | varchar | 256 | null |
|
|
Primary key for campaign |
|||||||||||
| name | varchar | 256 | √ | null |
|
|
Campaign name |
||||||||||
| description | varchar | 256 | √ | null |
|
|
Campaign description |
||||||||||
| external_identifier | varchar | 256 | √ | null |
|
|
External identifier for the campaign |
||||||||||
| archived | bool | 1 | √ | null |
|
|
Permanently removed but kept for historic relations |
||||||||||
| created_date_time | timestamptz | 35 | √ | null |
|
|
Timestamp when the campaign was created |
||||||||||
| last_updated | timestamptz | 35 | √ | null |
|
|
System column. UTC Timestamp at which entry was calculated (lags shortly behind source system). |



