Columns
| Column | Type | Size | Nulls | Auto | Default | Children | Parents | Comments | |||
|---|---|---|---|---|---|---|---|---|---|---|---|
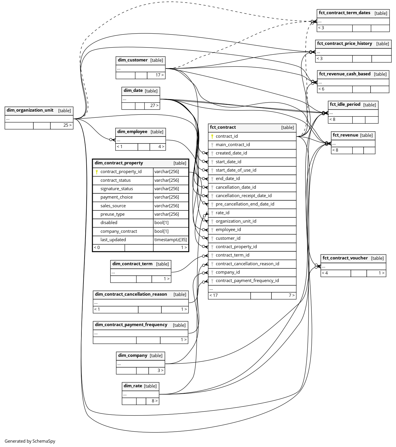
| contract_property_id | varchar | 256 | null |
|
|
The primary key of this table. |
|||||
| contract_status | varchar | 256 | √ | null |
|
|
|
||||
| signature_status | varchar | 256 | √ | null |
|
|
Whether or not contract was signed, is still in process, or unknown |
||||
| payment_choice | varchar | 256 | √ | null |
|
|
The payment choice that customer was using for the contract |
||||
| sales_source | varchar | 256 | √ | null |
|
|
Through which service the contract was created. - |
||||
| preuse_type | varchar | 256 | √ | null |
|
|
If a customer is able to visit the studio before their contract has started: - |
||||
| disabled | bool | 1 | √ | null |
|
|
DEPRECATED, use fct_contract.is_reversed instead. Indicates if the contract has been reversed, effectively nullifying any associated payments and treating the contract as if it never existed in the originating system. |
||||
| company_contract | bool | 1 | √ | null |
|
|
Whether or not the contract is subsidized by the company the customer is employed at |
||||
| last_updated | timestamptz | 35 | √ | null |
|
|
System column. UTC Timestamp at which entry was calculated (lags shortly behind source system). |



