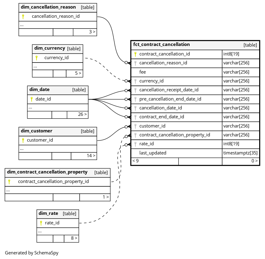
Columns
| Column | Type | Size | Nulls | Auto | Default | Children | Parents | Comments | |||
|---|---|---|---|---|---|---|---|---|---|---|---|
| contract_cancellation_id | int8 | 19 | null |
|
|
Primary key for contract cancellation |
|||||
| cancellation_reason_id | varchar | 256 | √ | null |
|
|
Foreign key to cancellation reason - the reason why the contract was canceled |
||||
| fee | varchar | 256 | √ | null |
|
|
Amount of fee that a customer must pay for the cancellation |
||||
| currency_id | varchar | 256 | √ | null |
|
|
Currency identifier (md5 hash) - the currency in which the cancellation fee is denominated |
||||
| cancellation_receipt_date_id | varchar | 256 | √ | null |
|
|
Foreign key to date dimension - the date when the receipt of cancellation was provided (YYYYMMDD format) |
||||
| pre_cancellation_end_date_id | varchar | 256 | √ | null |
|
|
Foreign key to date dimension - the contract end date before cancellation (YYYYMMDD format) |
||||
| cancellation_date_id | varchar | 256 | √ | null |
|
|
Foreign key to date dimension - date when the contract cancellation comes into effect (YYYYMMDD format) |
||||
| contract_end_date_id | varchar | 256 | √ | null |
|
|
Foreign key to date dimension - the end date of the contract (YYYYMMDD format) |
||||
| customer_id | varchar | 256 | √ | null |
|
|
Foreign key to customer |
||||
| contract_cancellation_property_id | varchar | 256 | √ | null |
|
|
Foreign key to contract cancellation property |
||||
| rate_id | int8 | 19 | √ | null |
|
|
The tariff of the contract generating an income |
||||
| last_updated | timestamptz | 35 | √ | null |
|
|
System column. UTC Timestamp at which entry was calculated (lags shortly behind source system). |



