Columns
| Column | Type | Size | Nulls | Auto | Default | Children | Parents | Comments | |||
|---|---|---|---|---|---|---|---|---|---|---|---|
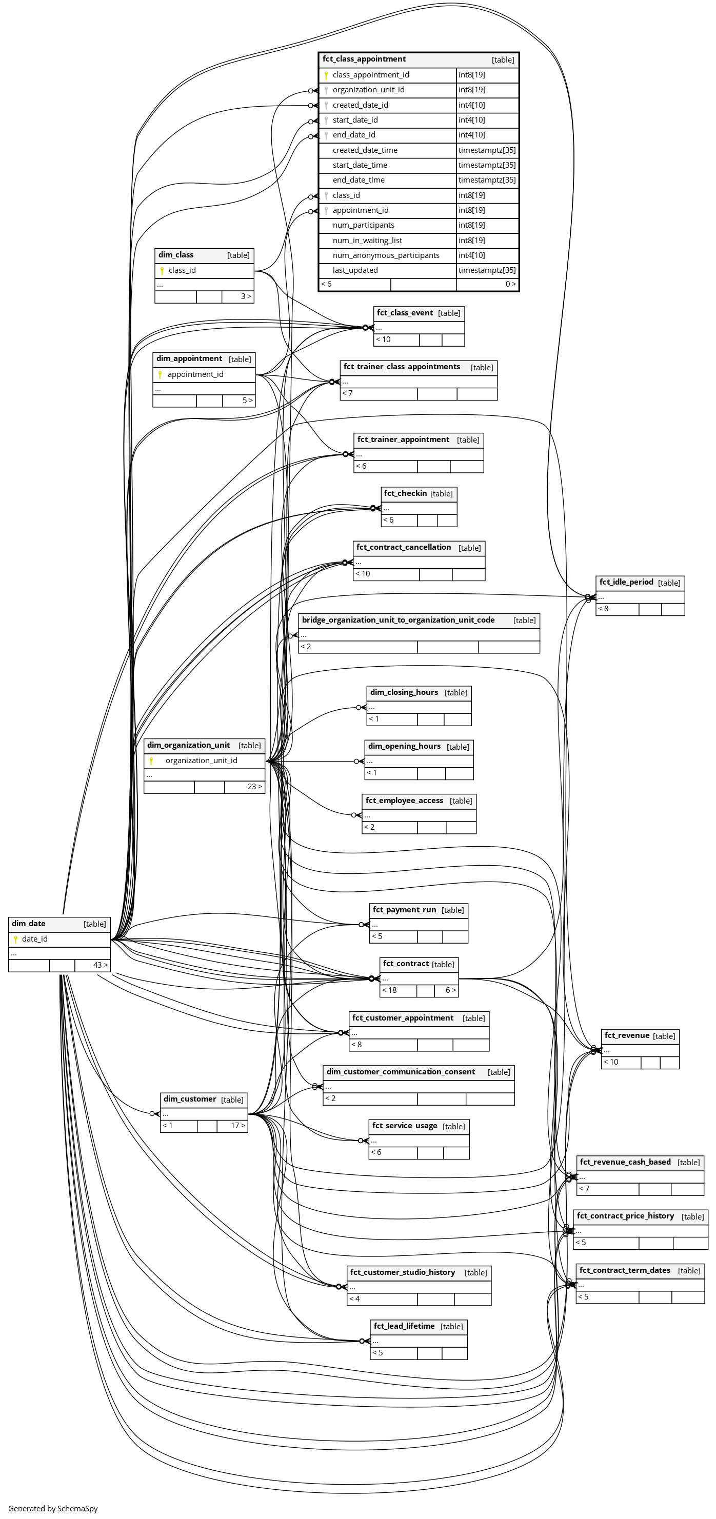
| class_appointment_id | int8 | 19 | null |
|
|
The primary key of this table. System column calculated by the source System. |
|||||
| organization_unit_id | int8 | 19 | null |
|
|
The id of a studio where appointment take place |
|||||
| created_date_id | int4 | 10 | null |
|
|
The date when appointment was created |
|||||
| start_date_id | int4 | 10 | null |
|
|
The date when appointment starts |
|||||
| end_date_id | int4 | 10 | null |
|
|
The date when appointment ends |
|||||
| created_date_time | timestamptz | 35 | null |
|
|
The timestamp of the appointment creation date |
|||||
| start_date_time | timestamptz | 35 | null |
|
|
The timestamp of the appointment start date |
|||||
| end_date_time | timestamptz | 35 | null |
|
|
The timestamp of the appointment end date |
|||||
| class_id | int8 | 19 | null |
|
|
The id of a related class of the appointment |
|||||
| appointment_id | int8 | 19 | null |
|
|
Appointment properties, e.g status of the appointment, number of max participants, planned participants, etc |
|||||
| num_participants | int8 | 19 | null |
|
|
How many customers successfully booked (and didn’t cancel) this appointment |
|||||
| num_in_waiting_list | int8 | 19 | null |
|
|
How many customers tried to book this appointment, while it already reached its max_participants. |
|||||
| num_anonymous_participants | int4 | 10 | null |
|
|
How many people participated in this appointment, but did not book in advance. Eg. appointment started, they walked in and asked if they can join. |
|||||
| last_updated | timestamptz | 35 | √ | null |
|
|
System column. UTC Timestamp at which entry was calculated (lags behind source system). |

