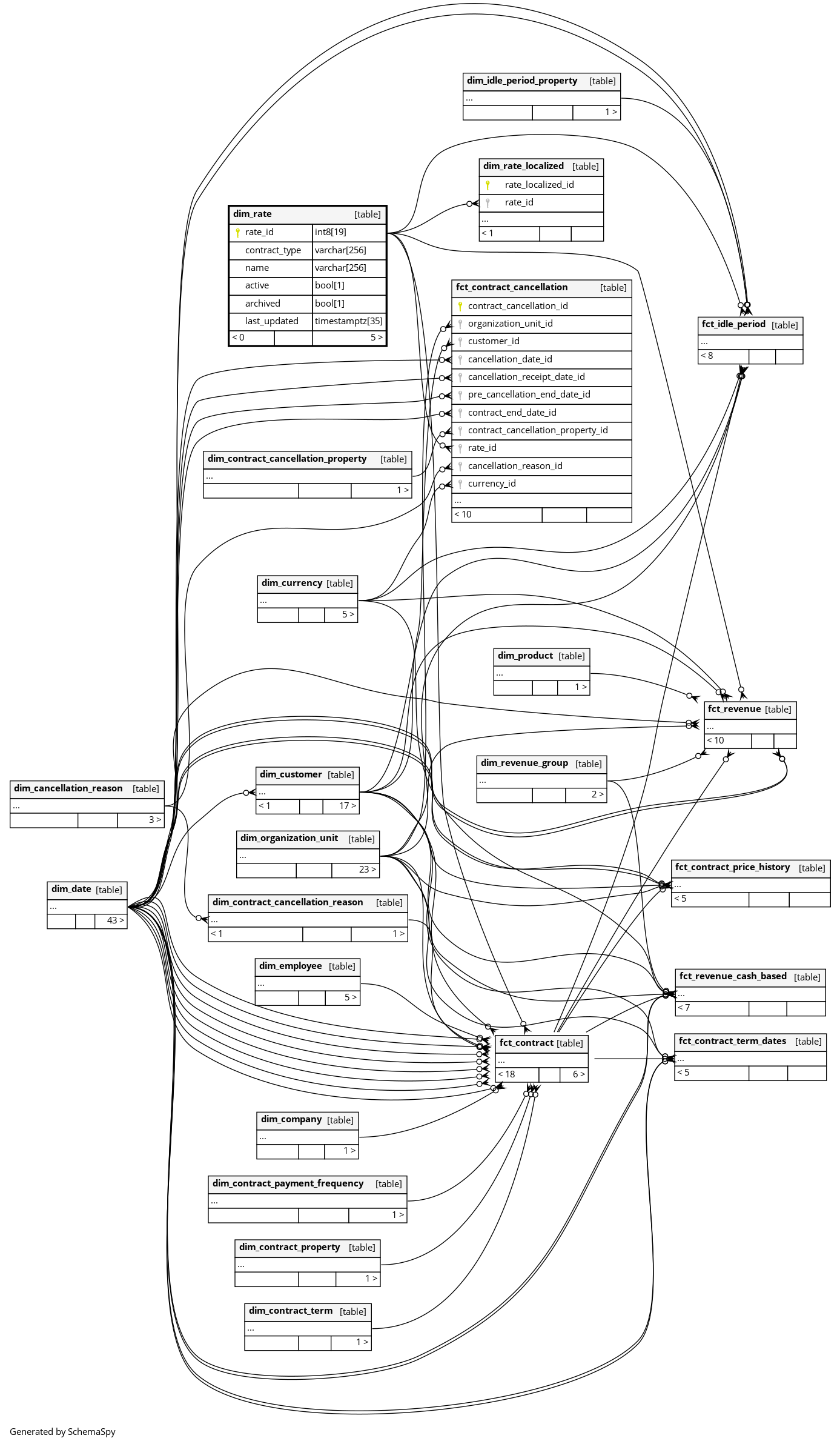
Columns
| Column | Type | Size | Nulls | Auto | Default | Children | Parents | Comments | |||||||||||||||
|---|---|---|---|---|---|---|---|---|---|---|---|---|---|---|---|---|---|---|---|---|---|---|---|
| rate_id | int8 | 19 | null |
|
|
The primary key of this table. System column calculated by the source System.. |
|||||||||||||||||
| contract_type | varchar | 256 | null |
|
|
Of which type contracts of this rate should be
|
|||||||||||||||||
| name | varchar | 256 | null |
|
|
The internal name given to this rate by a user. |
|||||||||||||||||
| active | bool | 1 | null |
|
|
(Temporarily) set to a non-functional state, pausing creation of new contracts using this rate. |
|||||||||||||||||
| archived | bool | 1 | null |
|
|
Permanently removed but kept for history. |
|||||||||||||||||
| last_updated | timestamptz | 35 | √ | null |
|
|
System column. UTC Timestamp at which entry was calculated (lags behind source system). |

