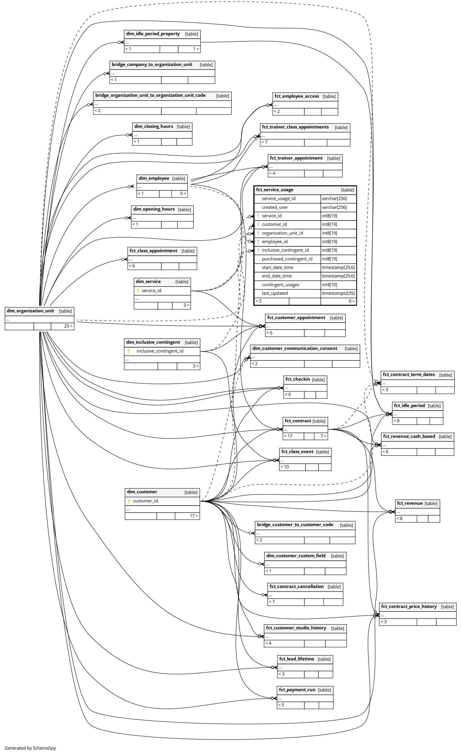
Columns
| Column | Type | Size | Nulls | Auto | Default | Children | Parents | Comments | |||
|---|---|---|---|---|---|---|---|---|---|---|---|
| service_usage_id | varchar | 256 | null |
|
|
Unique identifier for this specific service usage transaction. |
|||||
| created_user | varchar | 256 | √ | null |
|
|
Username of the staff member who recorded this service usage, or system identifier for automated/self-service entries (e.g., kiosk check-ins, mobile app bookings). |
||||
| service_id | int8 | 19 | √ | null |
|
|
The specific service or benefit consumed (e.g., group fitness class, sauna access, personal training session, equipment rental, tanning bed use). |
||||
| customer_id | int8 | 19 | √ | null |
|
|
The customer who used the service. NULL if customer data was removed for privacy compliance or if usage was recorded anonymously. |
||||
| organization_unit_id | int8 | 19 | √ | null |
|
|
The gym location where the service was consumed. NULL for imported historical data that lacks location information. |
||||
| employee_id | int8 | 19 | √ | null |
|
|
The staff member who facilitated or recorded the service usage (e.g., front desk agent, trainer). NULL for self-service usage like automated check-ins or online bookings. |
||||
| device_id | int8 | 19 | √ | null |
|
|
The physical device (e.g., turnstile, kiosk, or access terminal) that registered this service usage. NULL when the usage was initiated programmatically without a physical device. |
||||
| inclusive_contingent_id | int8 | 19 | √ | null |
|
|
The membership benefit allowance used to pay for this service (e.g., included classes in a contract, bundled sauna access). NULL if service was paid separately. |
||||
| purchased_contingent_id | int8 | 19 | √ | null |
|
|
The purchased package used to pay for this service (e.g., 10-class pass, day ticket, time-based access package). NULL if service was paid via membership or separately. |
||||
| start_date_time | timestamp | 29,6 | √ | null |
|
|
Date and time when the customer began using the service, in the gym’s local timezone. For time-based services, marks the beginning of the usage period. |
||||
| end_date_time | timestamp | 29,6 | √ | null |
|
|
Date and time when the service usage concluded, in the gym’s local timezone. Calculated by adding the service duration to start time. NULL for instantaneous services. |
||||
| contingent_usages | int4 | 10 | √ | null |
|
|
Amount of credit consumed from the customer’s package or allowance. For count-based services, typically 1 per use. For time-based services, represents minutes consumed (e.g., 30 for a 30-minute tanning session). |
||||
| last_updated | timestamptz | 35 | √ | null |
|
|
System column. UTC Timestamp at which entry was calculated (lags shortly behind source system). |



