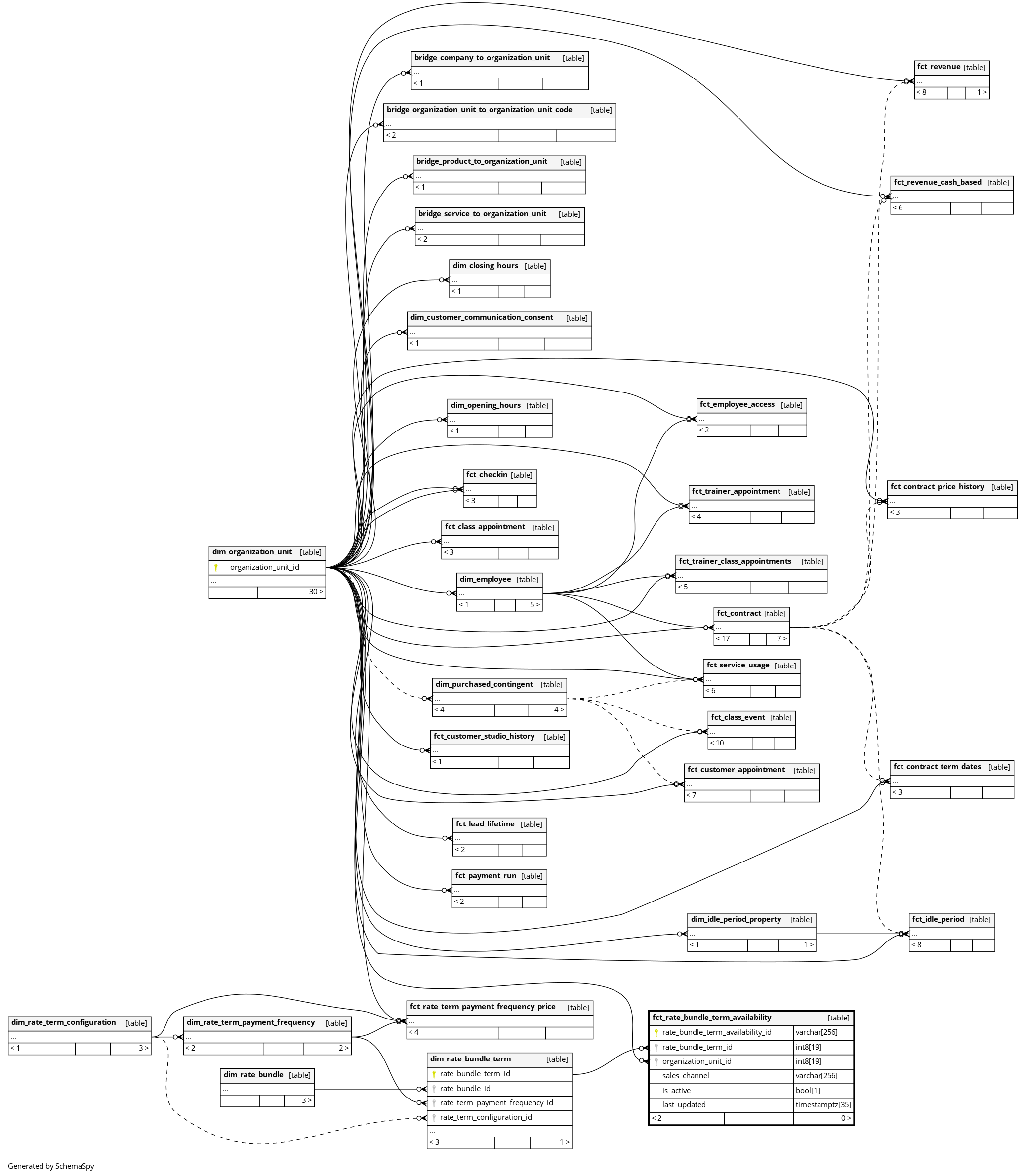
Columns
| Column | Type | Size | Nulls | Auto | Default | Children | Parents | Comments | |||
|---|---|---|---|---|---|---|---|---|---|---|---|
| rate_bundle_term_availability_id | varchar | 256 | null |
|
|
The primary key of this table. Surrogate key built from the bundle term, organization unit and sales channel. |
|||||
| rate_bundle_term_id | int8 | 19 | √ | null |
|
|
The rate bundle term available in the organization unit. |
||||
| organization_unit_id | int8 | 19 | √ | null |
|
|
The organization unit (gym) where the bundle term is available. |
||||
| sales_channel | varchar | 256 | √ | null |
|
|
The sales channel through which the bundle term is available. Indicates how the rate bundle can be sold. |
||||
| is_active | bool | 1 | √ | null |
|
|
Whether the bundle term is active for the organization unit and sales channel based on the active rate bundle group configuration. |
||||
| last_updated | timestamptz | 35 | √ | null |
|
|
System column. UTC Timestamp at which entry was calculated (lags shortly behind source system). |



