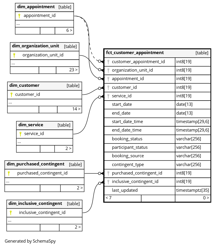
Columns
| Column | Type | Size | Nulls | Auto | Default | Children | Parents | Comments | |||
|---|---|---|---|---|---|---|---|---|---|---|---|
| customer_appointment_id | int8 | 19 | √ | null |
|
|
The primary key of this table. System column calculated by the source System. |
||||
| organization_unit_id | int8 | 19 | √ | null |
|
|
The studio where the appointment takes place. |
||||
| appointment_id | int8 | 19 | √ | null |
|
|
The unique appointment in the calendar. With useful information about it, eg. its |
||||
| customer_id | int8 | 19 | √ | null |
|
|
The customer who participates in this appointment. |
||||
| service_id | int8 | 19 | √ | null |
|
|
The pre-defined service this appointment is about, e.g., class, single appointment with a trainer, trial session, or null if no service was assigned. |
||||
| start_date | date | 13 | √ | null |
|
|
The date when the appointment starts. |
||||
| end_date | date | 13 | √ | null |
|
|
The date when the appointment ends. |
||||
| start_date_time | timestamp | 29,6 | √ | null |
|
|
The local timestamp at which the appointment starts. |
||||
| end_date_time | timestamp | 29,6 | √ | null |
|
|
The local timestamp at which the appointment ends. |
||||
| booking_status | varchar | 256 | √ | null |
|
|
The stage of the booking: * BOOKED: Customer had contingent and successfully booked the appointment * CANCELED: Customer booked before but canceled it afterwards * WAITING_LIST: Customer had contingent but the appointment’s max_participants were already reached. If someone cancels, they will be able to book again. |
||||
| participant_status | varchar | 256 | √ | null |
|
|
The reported status of the customer’s physical presence: * PARTICIPATING: The customer was reported to be present at the appointment * NOT_PARTICIPATING: The customer was reported to be not present at the appointment * UNSET: Nothing was reported back about the physical presence of the customer at the appointment |
||||
| booking_source | varchar | 256 | √ | null |
|
|
Through which system this appointment was booked: * WEBCLIENT: Appointment booked on Systems Website by employee. * CONNECT_API: Appointment booked via the Systems public API (e.g. tenant website) * OPEN_API: Appointment booked via Partner Integration. * PUBLIC_API_LEGACY: Appointment booked via a deprecated API (e.g. tenant website) * MYSPORTS: Appointment booked via Mysports/Branded App or mysports.com * TOUCHPOINT: Appointment booked via Touchpoint, a self service solution enabling members to book additional modules via touch screen in the studio. * ONLINE_CHECKOUT_PAGE: Appointment booked via Studio Pages feature (See Settings > Websites > Studio pages) * DEVICE: Appointment booked via physical device in the studio, that is able to register customers. e.g. a Turnstile. |
||||
| contingent_type | varchar | 256 | √ | null |
|
|
What type of contingent was used to book this appointment. Is |
||||
| purchased_contingent_id | int8 | 19 | √ | null |
|
|
The purchased contingent which was used for booking. If NULL purchased contingent was not used to book the appointment. |
||||
| inclusive_contingent_id | int8 | 19 | √ | null |
|
|
The inclusive contingent which was used for booking. If NULL inclusive contingent was not used to book the appointment. |
||||
| last_updated | timestamptz | 35 | √ | null |
|
|
System column. UTC Timestamp at which entry was calculated (lags shortly behind source system). |



