Columns
| Column | Type | Size | Nulls | Auto | Default | Children | Parents | Comments | |||||||||
|---|---|---|---|---|---|---|---|---|---|---|---|---|---|---|---|---|---|
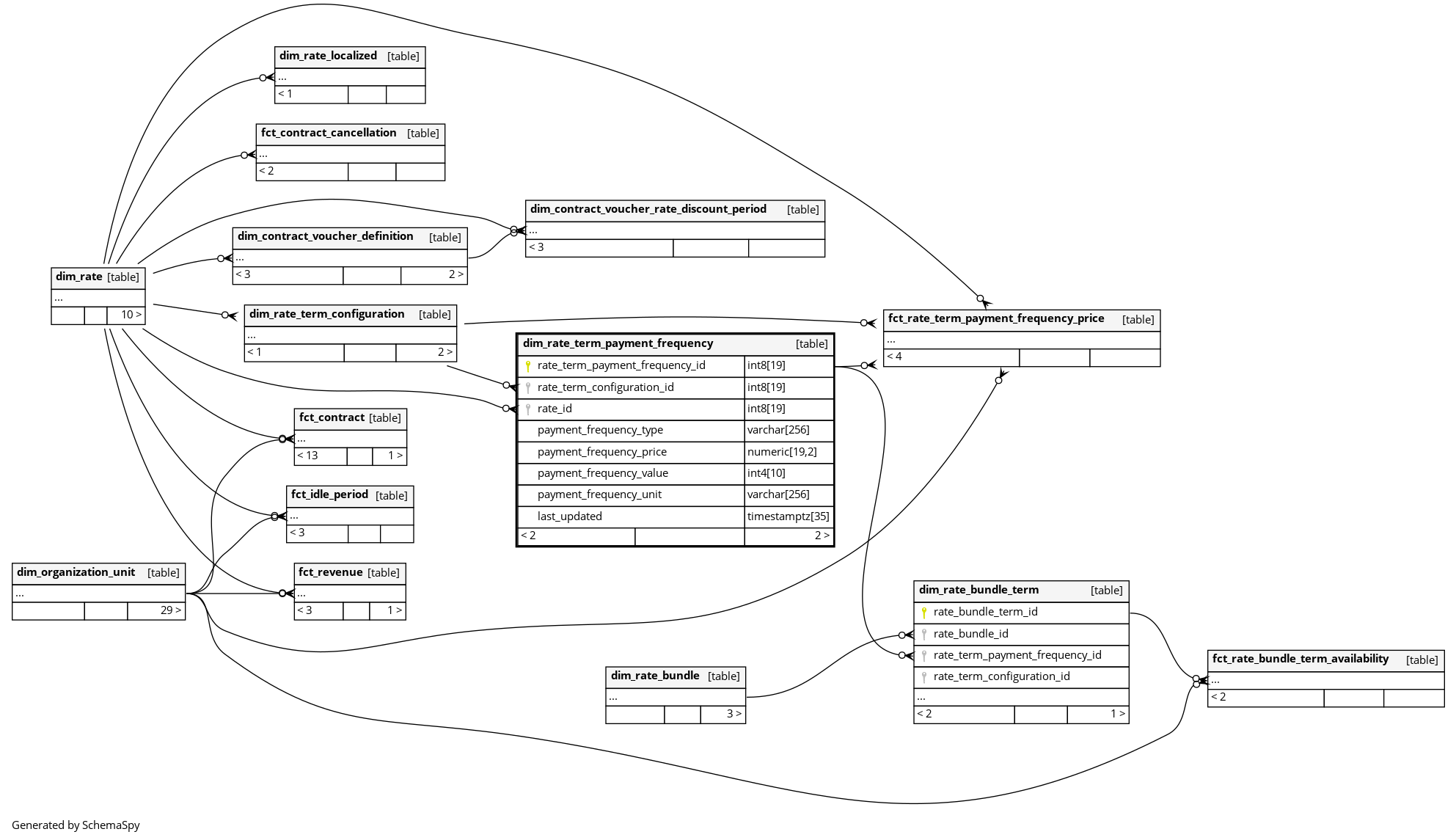
| rate_term_payment_frequency_id | int8 | 19 | null |
|
|
Primary key of the payment frequency configuration. |
|||||||||||
| rate_term_configuration_id | int8 | 19 | √ | null |
|
|
The rate term configuration this payment frequency belongs to. |
||||||||||
| rate_id | int8 | 19 | √ | null |
|
|
The rate connected to this payment frequency. |
||||||||||
| payment_frequency_type | varchar | 256 | √ | null |
|
|
Type of payment frequency. Possible values: FREE, NON_RECURRING, RECURRING, TERM_BASED, MONTH_DAY. |
||||||||||
| payment_frequency_price | numeric | 19,2 | √ | null |
|
|
Standard price for this payment frequency |
||||||||||
| payment_frequency_value | int4 | 10 | √ | null |
|
|
Value associated with the frequency unit |
||||||||||
| payment_frequency_unit | varchar | 256 | √ | null |
|
|
Unit of the payment frequency. Possible values: DAY, WEEK, MONTH, YEAR. |
||||||||||
| last_updated | timestamptz | 35 | √ | null |
|
|
System column. UTC Timestamp at which entry was calculated (lags shortly behind source system). |



