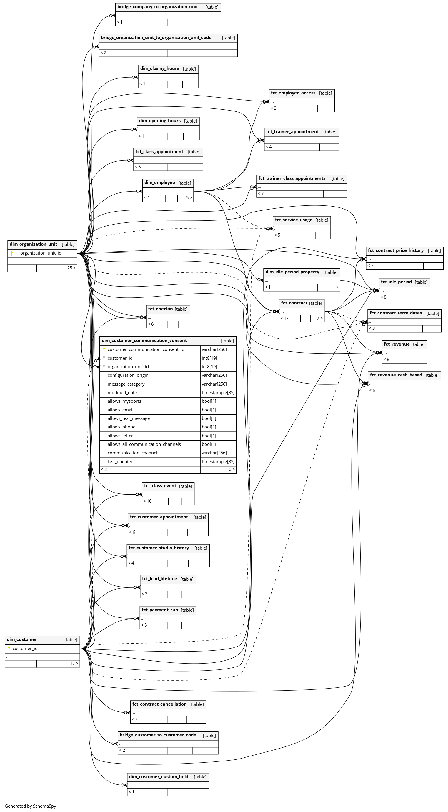
Columns
| Column | Type | Size | Nulls | Auto | Default | Children | Parents | Comments | |||
|---|---|---|---|---|---|---|---|---|---|---|---|
| customer_communication_consent_id | varchar | 256 | null |
|
|
Unique identifier for each customer communication consent record (MD5 hash of customer_id and message_category) |
|||||
| customer_id | int8 | 19 | √ | null |
|
|
Unique identifier for the customer |
||||
| organization_unit_id | int8 | 19 | √ | null |
|
|
The studio of the customer giving consent. |
||||
| configuration_origin | varchar | 256 | √ | null |
|
|
Indicates whether the communication configuration comes from customer-level settings or organization-level defaults. Values: ‘CUSTOMER’ or ‘ORGANIZATION_UNIT’ |
||||
| message_category | varchar | 256 | √ | null |
|
|
The category of messages for which consent is being tracked (e.g., marketing, transactional) |
||||
| modified_date | timestamptz | 35 | √ | null |
|
|
Timestamp when the communication configuration was last modified |
||||
| allows_mysports | bool | 1 | √ | null |
|
|
Flag indicating if customer allows MySports app messages |
||||
| allows_email | bool | 1 | √ | null |
|
|
Flag indicating if customer allows email communications |
||||
| allows_text_message | bool | 1 | √ | null |
|
|
Flag indicating if customer allows text message (SMS) communications |
||||
| allows_phone | bool | 1 | √ | null |
|
|
Flag indicating if customer allows phone call communications |
||||
| allows_letter | bool | 1 | √ | null |
|
|
Flag indicating if customer allows postal mail communications |
||||
| allows_all_communication_channels | bool | 1 | √ | null |
|
|
Flag indicating if customer allows all communication channels (MySports, email, text, phone, and letter) |
||||
| communication_channels | varchar | 256 | √ | null |
|
|
Comma-separated list of allowed communication channels (e.g., ‘EMAIL,TEXT_MESSAGE,PHONE’) |
||||
| last_updated | timestamptz | 35 | √ | null |
|
|
System column. UTC Timestamp at which entry was calculated (lags shortly behind source system). |



