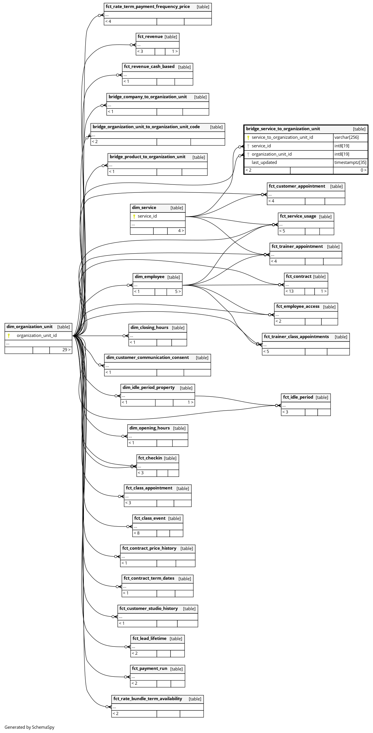
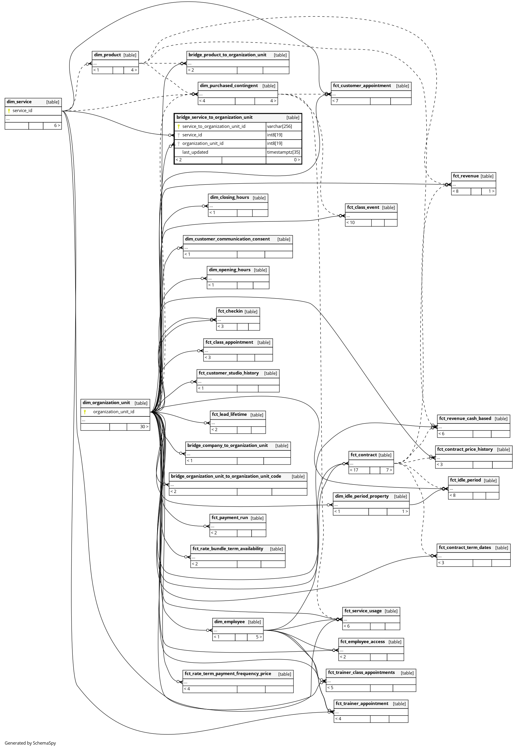
Columns
| Column | Type | Size | Nulls | Auto | Default | Children | Parents | Comments | |||
|---|---|---|---|---|---|---|---|---|---|---|---|
| service_to_organization_unit_id | varchar | 256 | null |
|
|
Surrogate primary key. |
|||||
| service_id | int8 | 19 | √ | null |
|
|
The service that has been authorized for use at the gym location (e.g., Yoga Class, Personal Training, Sauna Access). |
||||
| organization_unit_id | int8 | 19 | √ | null |
|
|
The gym location where customers can book and use this service. Each service-location pairing must be explicitly configured. |
||||
| archived | bool | 1 | √ | null |
|
|
Whether this service-to-organization-unit mapping has been archived. |
||||
| last_updated | timestamptz | 35 | √ | null |
|
|
System column. UTC Timestamp at which entry was calculated (lags shortly behind source system). |



