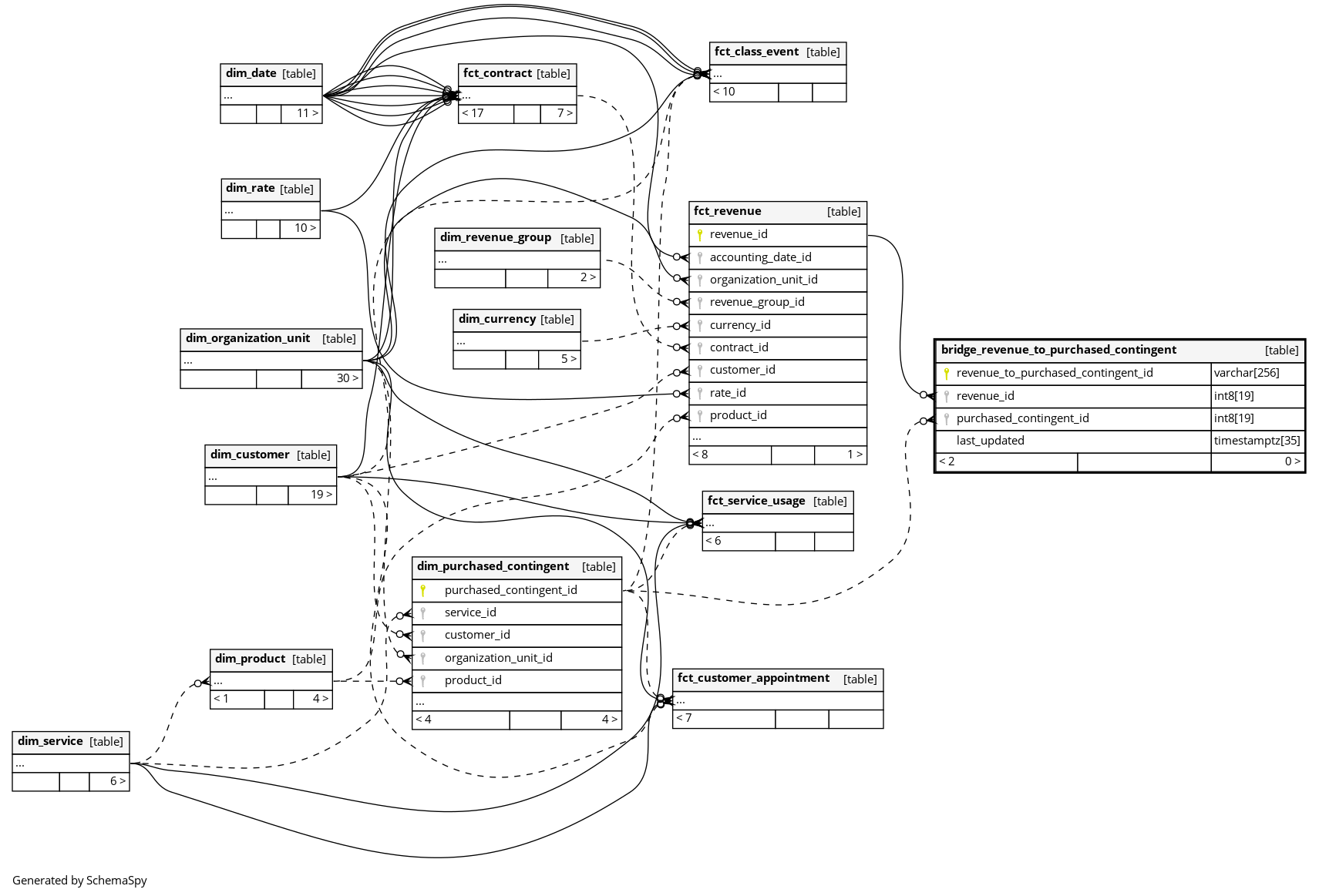
Columns
| Column | Type | Size | Nulls | Auto | Default | Children | Parents | Comments | |||
|---|---|---|---|---|---|---|---|---|---|---|---|
| revenue_to_purchased_contingent_id | varchar | 256 | null |
|
|
Surrogate primary key generated from revenue_id and purchased_contingent_id. |
|||||
| revenue_id | int8 | 19 | √ | null |
|
|
The revenue transaction that includes the sale of this purchased contingent. |
||||
| purchased_contingent_id | int8 | 19 | √ | null |
|
|
The purchased contingent (day pass, class pack, etc.) created by this revenue transaction. |
||||
| last_updated | timestamptz | 35 | √ | null |
|
|
System column. UTC Timestamp at which entry was calculated (lags shortly behind source system). |



