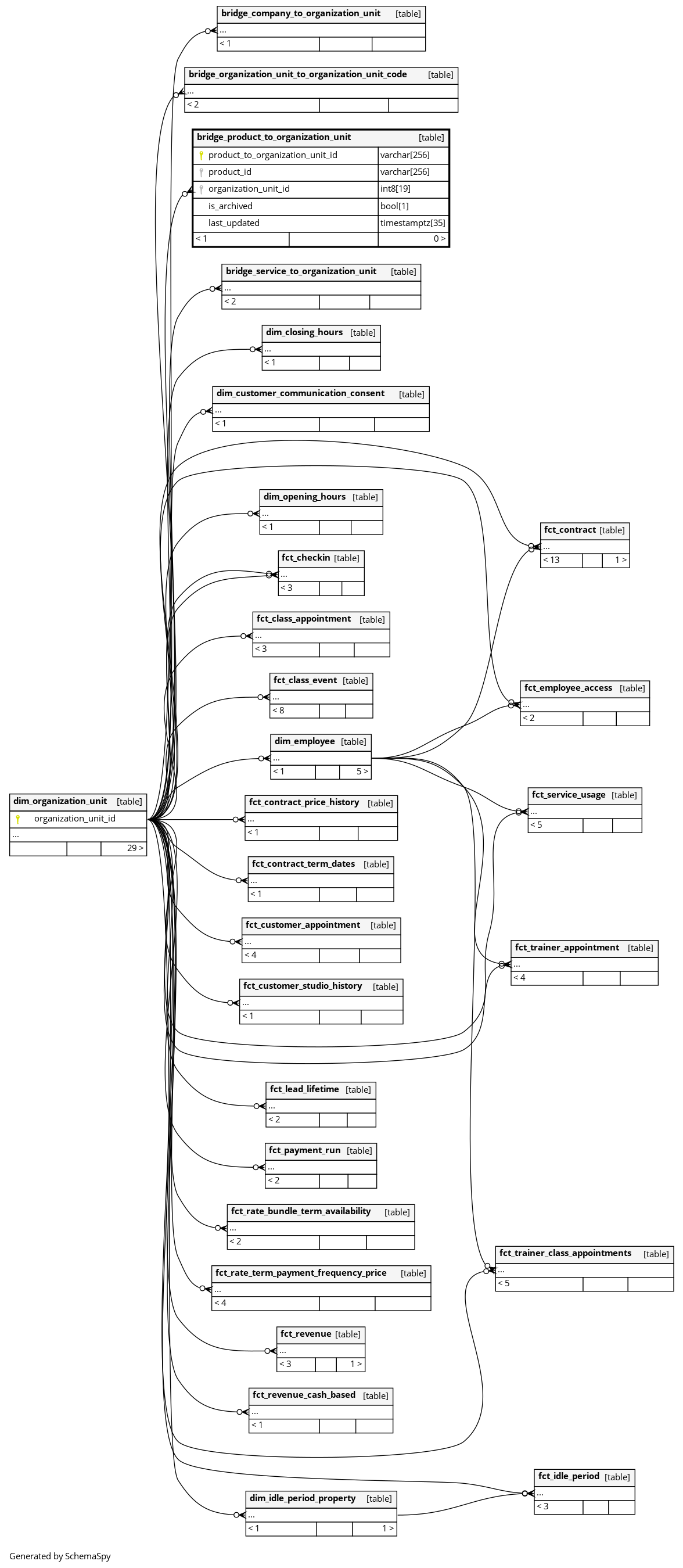
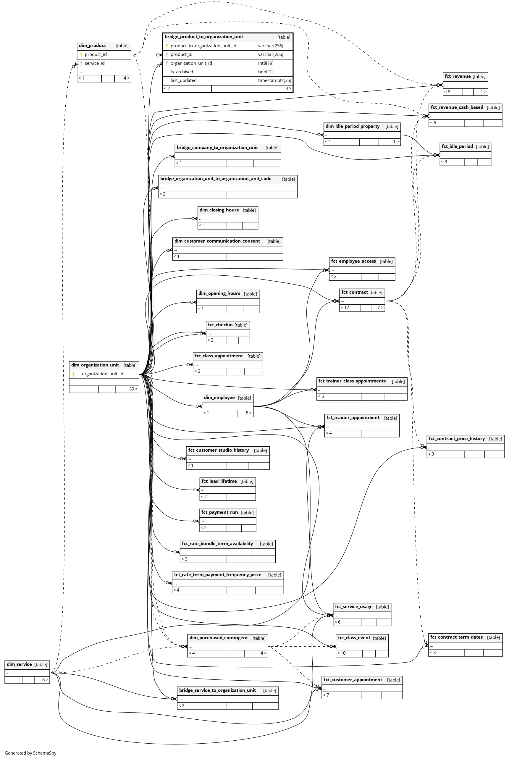
Columns
| Column | Type | Size | Nulls | Auto | Default | Children | Parents | Comments | |||
|---|---|---|---|---|---|---|---|---|---|---|---|
| product_to_organization_unit_id | varchar | 256 | null |
|
|
The primary key of this bridge table. Surrogate key uniquely identifying each product-organization_unit relationship. |
|||||
| product_id | varchar | 256 | √ | null |
|
|
The product that is available at the gym location. Includes both static products (from product catalog) and dynamic products (ad-hoc items created during sales). |
||||
| organization_unit_id | int8 | 19 | √ | null |
|
|
The gym location where this product is available. Products can be available at multiple locations through whitelisting or by being sold there. |
||||
| is_archived | bool | 1 | √ | null |
|
|
Whether this product-to-organization-unit mapping is archived. When true, the product is no longer available at this location. Always false for home organization units and dynamic products. |
||||
| last_updated | timestamptz | 35 | √ | null |
|
|
System column. UTC Timestamp at which entry was calculated (lags shortly behind source system). |



