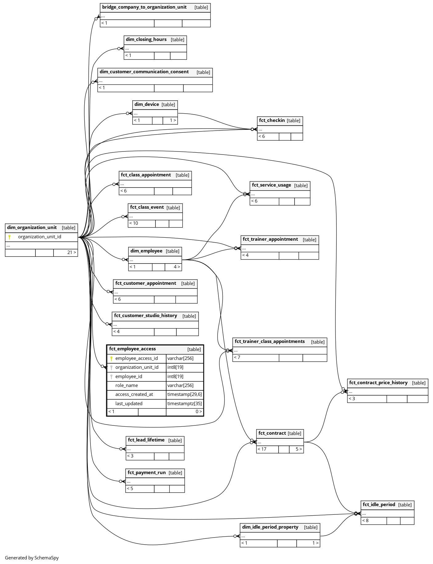
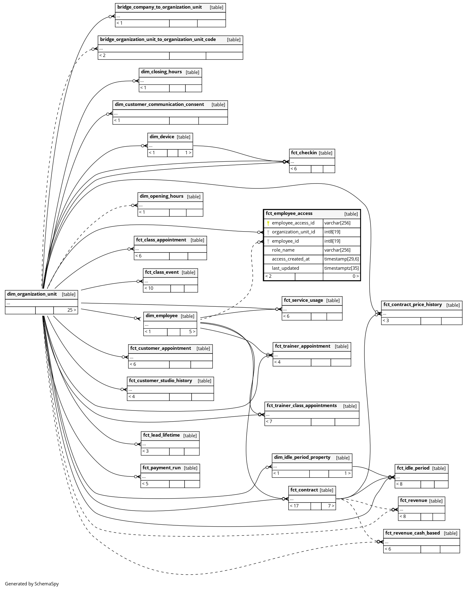
Columns
| Column | Type | Size | Nulls | Auto | Default | Children | Parents | Comments | |||
|---|---|---|---|---|---|---|---|---|---|---|---|
| employee_access_id | varchar | 256 | null |
|
|
The primary key of this table. |
|||||
| organization_unit_id | int8 | 19 | √ | null |
|
|
The gym (organization_unit) to which the employee has access. |
||||
| employee_id | int8 | 19 | √ | null |
|
|
The employee who has access to the organization unit. |
||||
| role_name | varchar | 256 | √ | null |
|
|
The name of the role granted to the employee for this organization unit. |
||||
| access_created_at | timestamp | 29,6 | √ | null |
|
|
The timestamp when the access permission was created. |
||||
| last_updated | timestamptz | 35 | √ | null |
|
|
System column. UTC Timestamp at which entry was calculated (lags shortly behind source system). |



