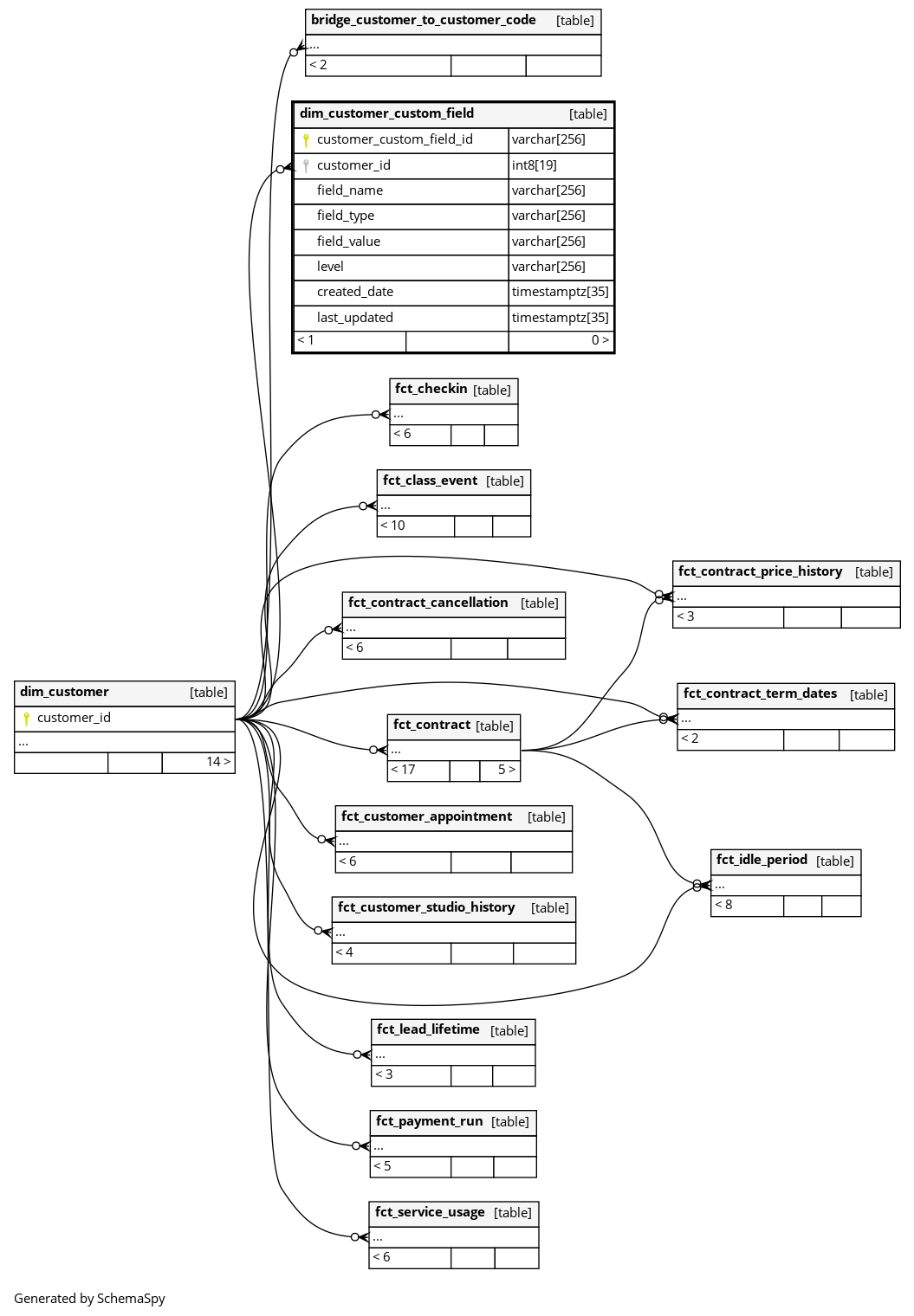
Columns
| Column | Type | Size | Nulls | Auto | Default | Children | Parents | Comments | |||
|---|---|---|---|---|---|---|---|---|---|---|---|
| customer_custom_field_id | varchar | 256 | null |
|
|
The primary key of this table. |
|||||
| customer_id | int8 | 19 | √ | null |
|
|
The customer this custom field value belongs to. |
||||
| field_name | varchar | 256 | √ | null |
|
|
The name of the custom field. |
||||
| field_type | varchar | 256 | √ | null |
|
|
The data type of the custom field. One of: BOOLEAN, DATE, LIST, NUMERIC, TEXT. |
||||
| field_value | varchar | 256 | √ | null |
|
|
The value of the custom field, converted to string format. |
||||
| level | varchar | 256 | √ | null |
|
|
The level at which the custom field is assigned. LEAD for additional field values assigned during lead capture, MEMBER for dataplus assignments for active/former members. |
||||
| created_date | timestamptz | 35 | √ | null |
|
|
UTC Timestamp at which the custom field value was created. |
||||
| last_updated | timestamptz | 35 | √ | null |
|
|
System column. UTC Timestamp at which entry was calculated (lags shortly behind source system). |



