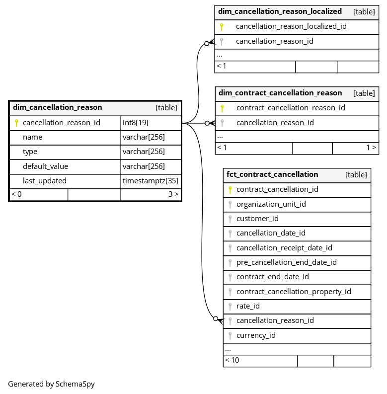
Columns
| Column | Type | Size | Nulls | Auto | Default | Children | Parents | Comments | |||||||||
|---|---|---|---|---|---|---|---|---|---|---|---|---|---|---|---|---|---|
| cancellation_reason_id | int8 | 19 | null |
|
|
The primary key of this table. System column calculated by the source System. |
|||||||||||
| name | varchar | 256 | null |
|
|
The name of the reason |
|||||||||||
| type | varchar | 256 | null |
|
|
The type of the reason |
|||||||||||
| default_value | varchar | 256 | null |
|
|
Default value for the reason |
|||||||||||
| last_updated | timestamptz | 35 | √ | null |
|
|
System column. UTC Timestamp at which entry was calculated (lags behind source system). |

